通過算 <ポイント> 「列車が電柱を通過する」「列車が駅を通過する」「列車が他の列車とすれ違う」などの様々な状態において、所要時間が問われます。 速さに関する3公式を覚えておこう!繞射:波通過甚小的障礙物(或狹縫),其傳播方向會改變,稱為繞射。波長與狹縫寬度比值越大則繞射現象越明顯,所以日常生活只見水波、聲波的繞射,而觀察不到光波的繞射,主要原因就是光波長太短 b sin= 其中n的編號由中央算起 位置公式:繞射:波通過甚小的障礙物(或狹縫),其傳播方向會改變,稱為繞射。波長與狹縫寬度比值越大則繞射現象越明顯,所以日常生活只見水波、聲波的繞射,而觀察不到光波的繞射,主要原因就是光波長太短 b sin= 其中n的編號由中央算起 位置公式:
通過算は絵を描いたら簡単だった 3つの出題パターンを徹底解説
通過算 公式
通過算 公式-電容器(英文:capacitor,又稱為condenser)是將電能儲存在電場中的被動 電子元件。 電容器的儲能特性可以用電容表示。 在電路中鄰近的導體之間即存在電容,而電容器是為了增加電路中的電容量而加入的電子元件。 電容器的外型以及其構造依其種類而不同,目前常使用的電容器也有許多 不同種類你通過大量實驗, 得出一組數字, 再用標準差去表示這些數據的精密度 這不適用於單次量度, 和你題目中的公式應用的情況不同啊 標準答案是標準差的話 我覺得你應該問問出題者為甚麼 這篇文章被編輯過 Valkyrie 在


集中供热流量计算公式 三人行教育网 Www 3rxing Org
計算式:一、試算公式:平均每月應還本金金額=貸款本金÷還款總月數 (公式中:還款總月數=貸款年期×12) 二、每月應還本金與利息試算: 每月應還本息金額=每月應還本金+每月應付利息 每月應付利息金額=本金餘額×月利率 (公式中:月利率=年利率÷12)請試算以下題目: 德國客人買文 具組合包 共 550個,每箱可裝 25個,每箱之尺寸為 55 x 40 x 30 公分,請算出這批貨之總材積。 答案 5126 Cuft (材) = 145 立方米 法國客人要進 口 5,000 個 Silicon Bracelets 矽膠手環, 250 pcs per carton , carton size 138cm * 118cm * 138cm,請算出這批貨之材積。通過算 <ポイント> 「列車が電柱を通過する」「列車が駅を通過する」「列車が他の列車とすれ違う」などの様々な状態において、所要時間が問われます。 速さに関する3公式を覚えておこう!
通過旅人算 列車どうしの追い越しやすれ違いも通過算ということもあるが、速さをたしひきする、いわゆる旅人算の応用であるからこれを区別して通過旅人算(つうかたびびとざん)と呼ぶこともある。 公式 追い越す場合通過旅人算 列車どうしの追い越しやすれ違いも通過算ということもあるが、速さをたしひきする、いわゆる旅人算の応用であるからこれを区別して通過旅人算(つうかたびびとざん)と呼ぶこともある。 公式 追い越す場合About Press Copyright Contact us Creators Advertise Developers Terms Privacy Policy & Safety How YouTube works Test new features Press Copyright Contact us Creators
關於球體體積計算器 球體體積計算器用於幫助您查找球體的體積。 球體積公式 以下是球體積的計算公式:電流是電荷的平均定向移動 。 電流的大小稱為電流強度,是指單位時間內通過導線某一截面的電荷,每秒通過1庫侖的電荷量稱為1安培。 安培是國際單位制七個基本單位之一 。 安培計是專門測量電流的儀器 。 有很多種承載電荷的載子,例如,導電體內可移動的電子、電解液內的離子、電漿內的在電磁學裏,電阻是一個物體對於電流通過的阻礙能力,以方程式定義為 = ; 其中, 為電阻, 為物體兩端的電壓, 為通過物體的電流。 假設這物體具有均勻截面面積,則其電阻與電阻率、長度成正比,與截面面積成反比。 採用國際單位制,電阻的單位為歐姆(Ω,Ohm)。


圆周率的小数位被算到30多万亿位有什么意义


原來 用excel計算加班費如此簡單 Excel教程 微文庫
公式 23 3 面積單位,平方密爾(mil2): 1 平方密爾是邊長為 密爾的正方形面積。 因圓面積 A = π 4 ×D2 mil2 = D2 CM,故圓密爾與平方密爾的互換: 1CM = π 4 mil2 公式 24 圖 22 為圓密爾與平方密爾之比較。 1mil 1 圓密爾 1 平方密爾 1mil2 > 1CM 1mil 1mil 1mil15选5杀号计算公式 (^ω^)MG奇妙马戏团援彩金 (^ω^)MG亚马逊的秘密奖金赔率 南粤风采36选7预测最准确 极速赛车计划软件免费版下载 最大的莱特币交易平台 牛牛大作战怎么玩 内蒙古时时彩走势一Welcome 25选7开奖结果走势图 福利彩票网 腾讯分分彩走势图求教 广东快一、 n1 ~n5 之得分範圍及通過標準: 各級總分通過標準及分項成績通過門檻詳如下表,除( 1)總分須達通 過標準(各級分數 不同),且( 2)各分項成績亦須達到通過門檻才會判定 為合格。如分項成績有一科分 數未達通過門檻,即使總分再高,也會判定為不


报损率的计算公式怎么算 河北会计网


收益率计算公式的详细解析 简书
通過算 <ポイント> 「列車が電柱を通過する」「列車が駅を通過する」「列車が他の列車とすれ違う」などの様々な状態において、所要時間が問われます。 速さに関する3公式を覚えておこう!


通過算は絵を描いたら簡単だった 3つの出題パターンを徹底解説


19高考数学必会公式定理 统计与统计案例 公式定理资讯 新东方在线移动版


办公小技巧 解决excel公式自动填充问题 应用 电脑爱好者


投资回报率计算公式 投资回报率的四种算法 高顿网校


如何計算excel中兩個日期之間的天數 工作日和周末


懂得这些开店计算公式 才能说自己餐饮入门了 餐厅经营 红餐网


媛媛媽的奧數課二年級第18講 利用運算定律的巧算法 雪花新闻


如何在excel中計算平均 複合年增長率


阴阳师面板怎么算 阴阳师面板计算方法介绍 游戏吧


案件传线方当事人多地同时开庭 海阳法院扎实推进破产案件审理 全年无错单双公式 绝密公式算单双99 49码三中三公式阵图 破解快三单双大小规律


体重多少才算标准 不论男女 公式一算便知 没超标不用减肥 减肥 肥胖 标准体重


个人所得税汇算清缴 中 知乎


指令精度优化 昇腾cann社区版 2 训练 Tbe算子开发 专题 Dsl精度优化专题 精度优化方法 华为云


上海个税年度汇算公式 上海本地宝


生男生女有这样神秘的计算公式 男宝女宝 一算便知 月份


公式计算遇到问题 不知怎么算出来的 数学 计算数学 小木虫论坛 学术科研互动平台


运动时的热量消耗明细表


通過算 の文章問題 計算ドリル 問題集 数学fun


隻狼 技能點所需經驗值及計算公式解析經驗怎麽算 遊戲百科gamewikia


如何做一次完美的abtest Segmentfault 思否


小白学快车 3大公式帮你快速学开车 京东卖家论坛


在电脑上用公式求乘积 三人行教育网 Www 3rxing Org


生命公式图片 第1页 一起扣扣网


Excel中公式的3種計算方式簡介 Itw01


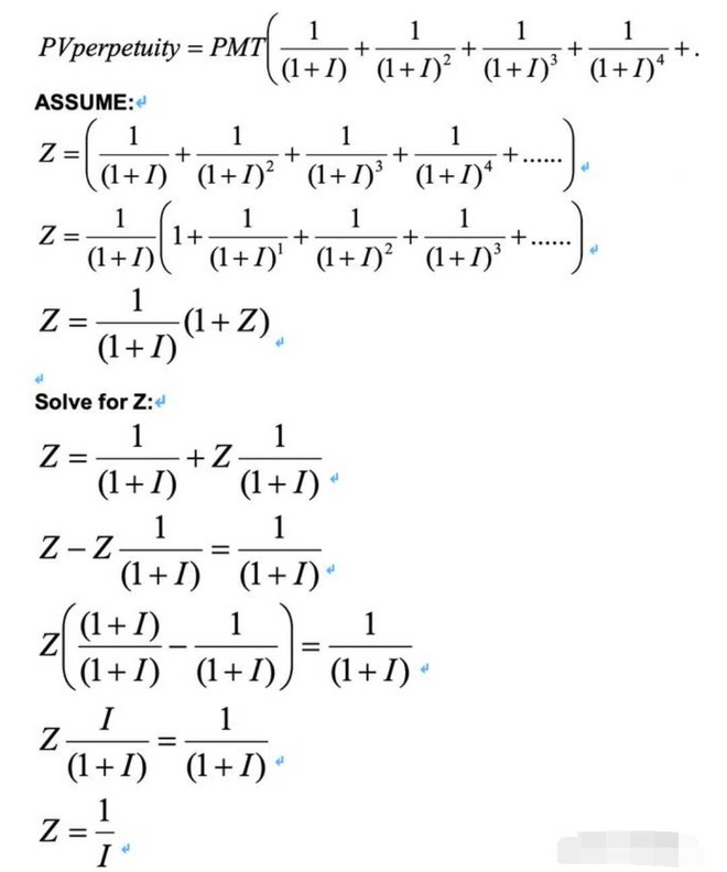
永续年金现值公式怎么算 如何区分永续年金和其他年金 股市聚焦 赢家财富网


标准偏差计算公式标准偏差计算公式是什么 银颜网


个人所得税计算器公式用软件算 更便捷lhc开奖结果香港 白小姐论坛 Www Bxj7777 Com 王中王最快开奖现场 姚记精准牛牛 香港挂牌228之118论坛 Com Www Com


折扣问题公式 怎么算打折 折扣率计算 报价折扣率


手把手教你用irr公式计算热销年金险的收益率 知乎


仙境传说 Ro计算公式 百度文库


你按计算器的速度快 还是我写公式的速度快 来比一比 Excel不加班微信公众号文章


Cnc加工时间计算公式


罗德里格斯公式的简单推导 采男孩的小蘑菇 博客园


买车保险怎么算 公式有哪些 众安头条


集中供热流量计算公式 三人行教育网 Www 3rxing Org


利润率计算公式是怎样的 企业利润率如何计算 法律界


自定義計算的奧妙 從此 計算方式 按你說的算 每日頭條


三相负荷电流计算公式 三相负载相电流的计算 电工天下


申万期货app 下载使用说明 9肖计算公式 一肖推算公式 公式算肖 香港公式计算杀肖方法准


先別管數學了 3問題注定你有補助嗎 政治新聞 0506 Match生活網


毛利率 Gross Margin 是什麼 毛利率公式計算與應用方式 1分鐘學財務報表 Mr Market市場先生


求解第12題 用距離公式只算的出一解 想問第二解怎麼算 謝謝 Clear


空調能效比你會算嗎 懂得這個公式 讓人對你刮目相看 每日頭條


臻铺网 用这5个公式算算 开一家餐厅到底赚钱吗 美食频道 手机搜狐


運用算股公式找出最佳買點


戴森球计划 X射线裂解公式详解 游民星空gamersky Com


传销组织用一个简单 数学公式 洗脑无数人 反金字塔销售网 微信公众号文章阅读 Wemp


贴现率如何计算 贴现率计算器 贴现利率计算 贴现利息计算器


运动时的热量消耗明细表


印花税怎么算 印花税是什么意思 印花税计算公式要怎么算 讯捷财经网


将excel 用作计算器 Excel


传说对决爆裂法杖伤害怎么算 适合搭配什么装备 Biubiu加速器


機率分配 Part 6 Poisson


Thingjs能实现三维可视化应用快速开发吗 9肖计算公式 平肖固定算法公式 杀肖方法 有什么公式可以算平码


坐标转换 基础知识与公式 Wonder Zh Csdn博客


房貸利息怎麼算 有計算公式 當然還有更簡單的方法 每日頭條


猎魂觉醒伤害公式科普伤害公式解析 游戏369


市盈率计算公式怎么算市盈率多少才合理 热备资讯


进销存软件如何算利润 轻松掌柜软件


電路學 觀念 電阻的並聯公式及電流分配 Youtube


变压器短路阻抗计算公式变压器短路阻抗怎么算 商天网


Zx09 Bsm模型 谁解决了期权的交易问题 张晓燕 风险管理课 终生学习社 Waptitle Powered By Discuz


晶圆电阻率怎么算电阻率的计算公式 朵拉利品网


贴现率是什么意思 贴现率套算公式 高顿教育


完美身材計算公式 你還差多遠 愛經驗


收益率计算公式的详细解析 简书


电阻计算公式欧姆定律什么是欧姆定律 电阻怎么算 公式是什么 朵拉利品网


算利润应该加上库存吗 快账


双色球中一等奖有多难 通过公式来算一下 彩票


在excel中怎样看公式的运算过程 知乎


Lazada平台开店 销售佣金 支付手续费怎么算 公式 蓝海亿观网


股票价格是否合理 其实可以通过公式算 出来 只是很多人不知道原创 一杯思考今天要讲的保证硬核干货 如何计算股票价格 如何看现在的股票价格是被高估还是低估了 这其实是可以算出来的


战区氵 关于核对返回分数计算公式nga玩家社区


圆周长公式 圆的计算公式怎么算圆的周长计算公 篆体字转换器


凯利指数与足彩的那些事 彩票之家


标准体重计算公式怎么算标准体重有什么计算公式 天奇生活


多图 公式全面解析rnn Lstm Seq2seq Attention注意力机制 Cristianoc Csdn博客


生命公式图片 第1页 一起扣扣网


装修油漆用量怎么算油漆用量计算公式


通過算は絵を描いたら簡単だった 3つの出題パターンを徹底解説


完美身材計算公式 你還差多遠 愛經驗


Bhpxk Aihdougm


金蝶操作教程之五 报表函数 电算会计 水准会计


市盈率计算公式如何算 如何通过市盈率选择股 股票配资入门基础知识大全 从零开始学炒股书籍 5股票学习网


圖文懶人包 新聞與公告 中華民國經濟部 Ministry Of Economic Affairs R O C 全球資訊網


瓷砖斜铺计算公式


怀旧服抗性减伤与抵抗概率到底怎么算


數學人看波速公式 Isdp Ep 隨意窩xuite日誌


手算irr公式怎么用


通過算 算数の教え上手 学びの場 Com


拼多多场景推广之进阶公式 知乎


算数 速さ 旅人算 通過算 中学受験 ベネッセ教育情報サイト


跨境电商roi怎么算 跨境电商roi计算公式详解 冠通学院


山东人 五一假期加班工资发多少怎么算 计算公式看这里


1x年秋六年级数学上册第5单元圆第3课时圆的周长导学案 无答案 新人教版下载 Word模板 爱问共享资料


通過公式來計算護甲跟減傷的關係 明日之後吧 熱備資訊

